
歲末年初中央多個部委召開的工作會議作出了一系列部署,而“改革”則成為各個部委工作會議的關鍵詞。
2012年,我國經濟增速出現下滑,雖然企穩回升的態勢已逐步明確,但2013年國內國際經濟形勢依然復雜多變,如何提高經濟增長質量與效益,歲末年初中央多個部委召開的工作會議作出了一系列部署,而“改革”則成為各個部委工作會議的關鍵詞,改革領域涉及戶籍、工資、財稅制度、價格機制等多個與百姓生活密切相關的領域。
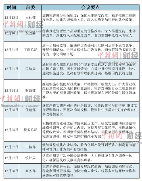
人社部、發改委打頭陣 推進戶籍改革和工資改革
15日至16日召開的中央經濟工作會議明確指出:“全面深化經濟體制改革,堅定不移擴大開放。穩增長、轉方式、調結構,關鍵是全面深化經濟體制改革?!敝行戮W財經頻道發現,各部委隨后召開的工作會議無一不延續了“改革”這一關鍵詞。
今年的部委工作會議中,發改委和人社部率先于12月18日召開工作會議。發改委主任張平表示:“明年在百姓最關心、最直接、最現實的利益問題上重點做好工作,爭取在保障和改善民生上取得新進展?!睍厦鞔_提出推進資源價格改革、醫藥衛生改革,加快戶籍改革。
人力資源和社會保障部也于18日召開工作會議,而最受關注的便是“推進工資制度改革”。人社部部長尹蔚民提出,要完善企業工資制度,完善公務員工資制度,完善事業單位工資制度。
2012國家地理美圖
2012年火爆熒屏的小花旦
2012令人驚嘆的地球衛星照
眾物種同在一個世界 請呵護我們的朋友
《泰囧》最美人妖rose生活照曝光
圖說2012之“忙人榜”
網友票選全國最丑雕塑 “章子怡沐浴像”上榜
清純依舊奶茶MM近照曝光