
制圖:宋 嵩
中央提出改進工作作風、密切聯系群眾的八項規定后,各地積極落實。記者依據各省份官方網站和公開報道粗略統計,截至1日,已有甘肅、江蘇、安徽、山西、湖南、新疆、黑龍江、西藏、湖北、青海、福建、浙江、云南、江西、北京、山東、寧夏等17個省份向社會公布了具體實施細則。
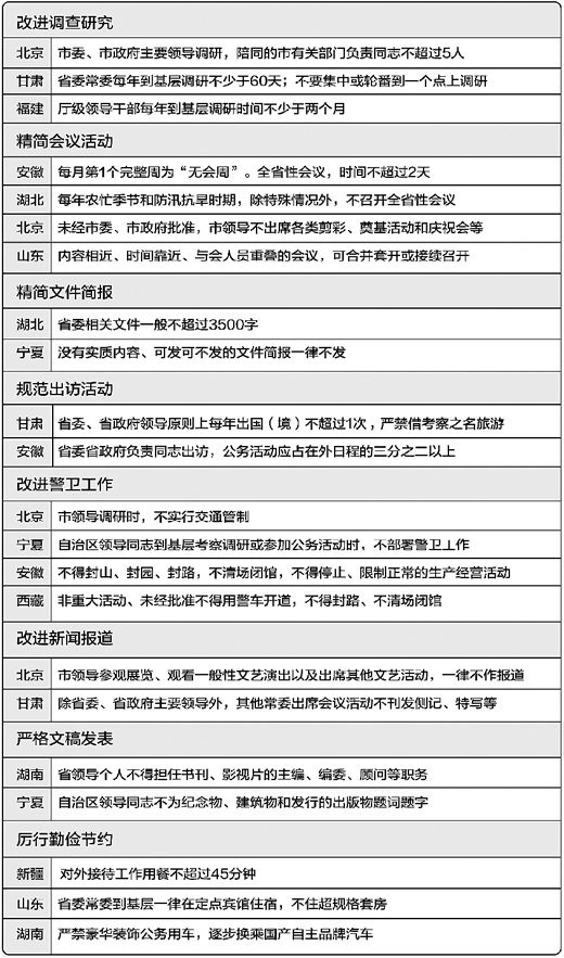
記者注意到,各地出臺的細則大多因地制宜,針對群眾關注的改進調查研究、精簡會議活動、精簡文件簡報、規范出訪活動、改進警衛工作、改進新聞報道、嚴格文稿發表、厲行勤儉節約等方面提出了較為具體的措施。
除了根據八項規定提出具體要求外,各省還提出改進作風的其他具體規定。江蘇省要求要著力解決民生難題,堅持和完善領導干部接訪下訪制度,健全“三解三促”長效機制,每年安排5—7天開展駐點調研。
湖南省要求領導干部加強督促檢查,要求別人做到的自己先要做到,要求別人不做的自己堅決不做,要教育身邊工作人員嚴格按規定辦事。
福建省要求改進督查考評工作,各類評先評優突出先進性和群眾公認,實施動態管理,不搞一次評比“定終身”。湖南省委要求嚴控各類檢查評比考核驗收活動,不得“搭車考核”、“越權考核”。
福建省提出改進幫扶激勵機關干部職工工作。健全領導干部與機關群眾談心制度。黨組織定期走訪、慰問生活困難的干部職工,堅持貴在平時、注重常態和既重物質又重精神的原則,幫助他們排憂解難。